为规范新化学物质环境管理,科学评估与管控其环境风险,保护生态环境和公众健康,生态环境部自2021年1月1日起施行《新化学物质环境管理登记办法》(简称"12号令")。常规登记是环境风险管控要求更高的登记类型,是企业合规经营的“必备通行证”,适用于年生产量或进口量10吨及以上的新化学物质。
在常规登记过程中,申请人需填报登记类型、申请人信息、登记基本情况、物质信息和暴露情况等申请表要求的内容,并可根据实际情况选择联合登记或系列登记等特殊形式。

那么该如何完成新化学物质常规登记呢?请看以下要求。
1、申请量要求
若新化学物质的年生产量或进口量≥10吨,则需按规定办理常规登记。
2、申请材料要求
常规登记所需的材料如下所示:
● 新化学物质常规登记申请表
● 常规登记申请表附件:
①法人证书或营业执照(政务服务平台实现信息共享后可不提供),代理合同或协议(有代理人的),授权书;
②测试报告或者资料,按在申请表中出现的顺序排列;
③环境风险评估报告;
④社会经济效益分析报告(属于高危害新化学物质的);
⑤信息保护的必要性说明材料(申请化学物质标识信息保护的);
⑥落实或者传递环境风险控制措施和环境管理要求的承诺书;
⑦测试机构条件资料;
⑧申请人已经掌握的申请物质环境与健康危害特性和环境风险的其他信息。
※注:常规登记相较于简易登记及备案,资料要求更为全面严苛,除核心填报内容外,还需额外提交专业的环境风险评估报告,高危害新化学物质还需补充社会经济效益分析报告,且测试数据需覆盖物理化学性质、健康毒理学、生态毒理学全维度,对数据的完整性、科学性和可追溯性要求更高。
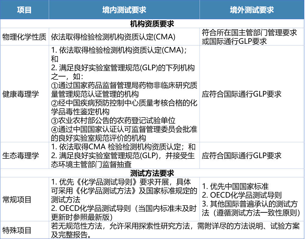
3、测试机构资质及测试方法要求

4、登记数据要求
◎ 最低要求数据
办理常规登记的新化学物质,应提交的最低要求数据包括物理化学性质、健康毒理学和生态毒理学基本数据,具有持久性或生物累积性的新化学物质还应进一步提交健康毒理学和生态毒理学特殊要求数据。
◎ 其他数据要求
对最低要求数据无法满足新化学物质环境风险评估需要的,申请人应根据新化学物质申请用途的主要暴露途径提供最低要求数据之外的其他数据。
物理化学性质最低要求数据

健康毒理学最低要求数据

生态毒理学最低要求数据

5、登记流程
当常规登记的卷宗提交后,依次进入审查、受理、技术评审、公示、登记决定、公开、列入名录等阶段,其中常规登记技术评审约60日。

6、登记成功案例
案例一:某湖北化工企业
为年产能百吨级的医药中间体类新化学物质办理常规登记,合律曼技术团队聚焦环境风险评估报告完善、三废排放数据规范核算及风险控制措施优化,精准匹配测试机构CMA/GLP资质要求,高效梳理补正材料、推进申报全流程,助力企业顺利通过技术评审并获发登记证,为合规生产与市场投放筑牢基础。
案例二:某江苏化工企业
为年产能千吨级、具水解特性的功能材料类新化学物质办理常规登记,合律曼团队针对性梳理水解特性数据、细化三废处置方案,补充水解产物环境风险评估与毒性分析,优化申请材料与测试数据的一致性匹配,高效响应补正要求、推进申报流程,助力企业成功通过技术评审取得登记证,保障合规投产与市场准入。
合律曼建议
对于需要办理新化学物质常规登记的企业,建议您及时依据《新化学物质环境管理登记办法》(12号令)相关规定,向生态环境部提交登记申请,以尽早获取登记证,确保符合法规要求。
若在登记过程中需要专业支持,合律曼技术团队可为您提供全流程合规指导与服务。欢迎随时与我们联系,获取进一步协助。
合律曼服务
✍ 新化学物质查新服务
✍ 新化学物质登记服务
✍ PBT物质分析判定服务
✍ 新用途环境管理登记服务
✍ 现有化学物质名录增补服务
✍ 环境风险评估报告制作服务
✍ 数据缺口分析/实验监理服务
✍ 新化学物质登记法规培训服务
✍ 社会经济效益分析报告制作服务
✍ QSAR/Readacross/专家声明服务
※ 版权声明:本文由合律曼整理,转载请注明出处!合律曼数据尊重知识产权,如内容涉及版权问题,烦请联系我们及时处理。合律曼数据随时为您更新化工新材料合规&数据跨境相关资讯,如有工业化学品REACH | 数据生产AI模型 | 数据标准与跨境交易 | 计算毒理QSAR | 全球SDS报告等相关问题欢迎咨询联系0571-86060701或点击下方图片在线咨询!
地址:浙江省杭州市拱墅区储鑫路21号网谷创新中心8幢903室
邮箱:info@compliancemen.com
QQ:3671987934
微信咨询
微信公众号
2012-2025 杭州合律曼数据服务有限公司版权所有 All Right Reserved 浙ICP备2025192110号-1 DESIGN BY WEETOP